近日,中国科学院合肥物质院健康所刘青松药学团队与同济大学杨静研究员、附属同济医院梁爱斌教授团队合作,发现一种来自中药知母(Anemarrhena asphodeloides Bunge)的甾体皂苷类天然产物——知母皂苷AIII(TAIII),可通过选择性清除CAR-Tregs,提升CAR-T细胞的体内外抗肿瘤效果,进而阻止淋巴瘤的复发。该研究成果以“Timosaponin AIII enhances CAR-T cell potency and prevents relapse through impairing CAR-Tregs”为题,发表于Nature Communications期刊。
近年来,CAR-T细胞疗法在血液瘤治疗中取得了突破性进展。然而,仍有超半数的患者在接受CAR-T治疗之后面临耐药或复发。临床研究显示,CAR-调节性T细胞(CAR-Tregs)是限制CAR-T疗效、导致治疗失败的重要因素。因此,如何在不损伤效应T细胞功能的同时特异性清除CAR-Tregs,是目前亟待解决的临床难题。
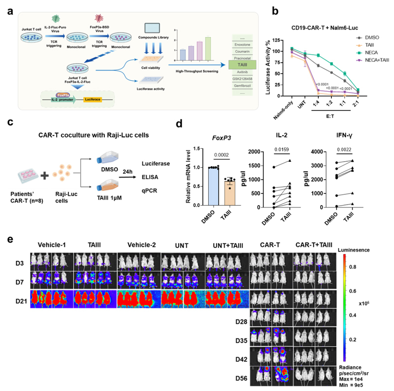
研究团队首先构建了基于FoxP3-IL-2轴的Treg功能高通量筛选平台,对包含3000余个小分子的化合物库进行系统筛选,发现TAIII可显著抑制Treg的分化与免疫抑制功能。进一步研究证实,TAIII是免疫检查点腺苷受体A2A(A2AR)的新型变构抑制剂,可结合于A2AR的胆固醇敏感结构域,通过变构效应阻断其下游cAMP-PKA-CREB信号通路,进而下调Treg关键转录因子FoxP3的表达,瓦解CAR-Tregs的免疫抑制功能。
体外研究表明,TAIII可逆转A2AR激活介导的免疫抑制,显著降低CAR-T制剂中CAR-Tregs的比例,并有效增强CAR-T细胞对肿瘤细胞杀伤效能。在多种淋巴瘤异种移植模型中,TAIII与CAR-T联合治疗可显著抑制肿瘤生长、有效降低治疗后复发风险并延长小鼠生存期。此外,体外采用TAIII预处理CAR-T细胞,同样可增强其抗肿瘤活性。该增效作用在复发难治性B细胞恶性肿瘤患者来源的CAR-T产品中也得到了验证。
在实体瘤模型中,TAIII可剂量依赖性地抑制肿瘤生长,并激活小鼠体内的抗肿瘤免疫应答:一方面减少肿瘤组织中浸润的Treg细胞数量,另一方面增加CD8+杀伤性T细胞浸润,促使肿瘤免疫微环境由“冷肿瘤”向“热肿瘤”转变。同时,TAIII与抗PD-1单抗或CAR-T疗法联用均表现出显著的协同增效作用。与已进入临床Ⅱ期的A2AR抑制剂AZD4635相比,TAIII可在更低的剂量、更低给药频次下实现有效抑瘤,展现出良好的临床转化潜力。
该研究从天然产物中发现了可选择性清除CAR-Tregs的小分子免疫调节剂——知母皂苷AIII,阐明了其靶向A2AR的分子机制,并在多种临床前模型中验证了其提升CAR-T疗效、降低复发风险的应用潜力。该发现为优化CAR-T细胞治疗策略、改善临床疗效提供了新的思路与候选分子。
该研究工作获得了国家自然科学基金、国家重点研发计划和安徽省科技重大专项等项目的支持。
文章链接:https://doi.org/10.1038/s41467-026-70867-5

图. 知母皂苷TAIII在体内外模型中增强CAR-T的抗肿瘤效果